团员

SCP&APS发布《汽车先进动力系统行业发展报告》蓝皮书
发布时间:2025-03-16 17:50:26 人气: 1116 来源:乐游车境


11月10日,中国内燃机工业协会乘用车动力总成专业委员会和中国汽车工程学会汽车先进动力系统分会在湖州安吉联合发布了《汽车先进动力系统行业发展报告》蓝皮书。

该书由上海交通大学汽车工程研究院院长许敏教授主编,编委会成员涵盖两个专业分会的主要成员单位的专家和学者们。蓝皮书汇集了国内外众多专家学者和企业代表的智慧和心血,系统地分析了当前全球和中国汽车先进动力系统技术的发展现状、趋势、挑战和机遇,为汽车产业的创新发展提供了有价值的参考和指导。

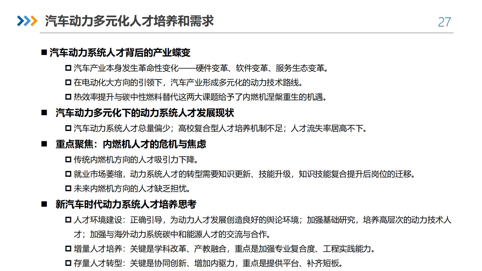
蓝皮书指出:

  • “双碳"目标是汽车行业关注的核心议题。

  • 中国是全球最大的新车市场,是新能源汽车市场渗透率最高的主要市场。

  • 擅长纯电动技术的企业容易延伸到增程式路线,传统资源丰富的车企适合升级为插电混动。客户需求多样化,不同地区和行业用户对于电动车和混动车的需求不同。未来电动车和燃油车都有可能实现碳中和。

  • 混动、插电和增程式等技术路线在不同场景下都有发展空间,并受政策和成本的影响。补贴退出和电池成本回归理性后,小电池插混可能成为更多燃油车用户升级的选择。

  • 技术路线和产品竞争力对销量有影响。

  • 混动技术是燃油车节能减排的一种成本较低的技术路径。

  • 中国汽车动力系统技术在发动机和自动变速器领域取得重大突破,混动技术呈现出明显优势。

  • 车用动力系统的技术路线必须多元化,以实现"双碳"目标。

  • 中国汽车产业在新能源技术转型方面处于全球前列,具有一定的优势。

中国汽车工程学会名誉理事长付于武先生在本书序中写道:“……在这样一个关键时刻,动力多元化是中国汽车产业转型升级和创新发展的重要战略方向。动力多元化不是一种简单的替代或排斥关系,而是一种相互补充和协调关系。在社会发展的各个阶段中,汽车产业需要根据不同时期的资源配置、市场需求和使用场景等因素提供多种动力选择,包括高效内燃机、混合动力、纯电动、碳中性燃料等。这样既可以满足不同消费者和不同区域的需求和偏好,又可以促进各种动力技术之间的竞争与合作,推动技术进步和成本降低。……”

本书的发布会由中国内燃机工业协会乘用车动力总成专业委员会和中国汽车工程学会汽车先进动力系统分会共同举办,来自吉利汽车、长安汽车、一汽、东风汽车、上海交通大学、同济大学等国内知名的汽车企业、科研院所、高校和媒体等代表参加了本书的发布活动。本书的电子版全文稍后也将提供公众免费下载,敬请期待。

发布会现场,上海交通大学汽车工程研究院院长许敏教授针对蓝皮书做详细报告,以下为PPT原文: